- [新聞]-->克羅斯羅爾:以超越用戶期望為要求
- [新聞]-->克羅斯羅爾:加大科技開發力度
- [新聞]-->克羅斯羅爾參展2012國際紡機展
- [產品]-->MK7梳棉機
- [產品]-->Crosrol 強力除塵機
- [產品]-->Crosrol精細開清棉機
- [視頻]-->MK7梳棉機-上海太平洋克羅斯羅爾有限公司
- [視頻]-->上海太平洋克羅斯羅爾有限公司
產品推薦
產品分類
聯系方式
- 郵 箱:sales@crosrolltd.com
- 地 址:上海寶山區月羅路1258號
- 電 話:021-66860777
- 傳 真:021-36130189
- 網 址:http://www.crosrolltd.com/
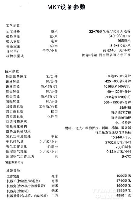
MK7梳棉機
發布時間:2012-07-25
Crosrol MK7梳棉機實現了梳理面積、梳理速度、離心力的完美平衡
Crosrol MK7梳棉機獨特的設計理念,可以提供最大的梳理能力,并極大地優化了梳理面積,梳理速度及離心力之間的平衡關系。CrosrolMK7梳棉機獨特設計保證了機器運行的精確及穩定,確保了MK7具有完美的梳理能力;
只有Crosrol MK7梳棉機能夠帶給您:
最優化的梳理面積: MK7的245°梳理弧度,保證了纖維能夠得到更加充分的梳理;
最大的梳理速度: 獨特的結構及40’錫林的穩定性,保證錫林線速度可達到每秒42.5米以上,遠遠高于其他類型梳棉機
最高的離心力: Crosrol的40’錫林以及極高的表面速度,提供了強大的離心力
MK7梳棉機在線靈活調整特性,大大降低了改變機器工藝設置需要的操作時間,減少了機器停臺時間,為用戶獲得高產量、高質量的生產提供了良好的條件;
MK7梳棉機通過獨特的在線調節落棉控制系統,簡單易操作的調節結構,為不同的原料、質量快速改變工藝設置提供了條件;
獨特的Crosrol在線調節落棉控制模塊,可快速簡單地改變工藝設置,而不耽誤設備運行
梳棉機控制系統及自調勻整
MK7梳棉機裝有新一代西門子高性能可編程控制器,通過其卓越的高速處理能力及穩定性,能夠快速持久地處理設備數據。帶真彩觸摸顯示屏及易懂的符號數字及圖片顯示使得操作十分簡單。
整個設備的運行數據和服務需求都可通過圖像清晰地顯示在屏幕上
所有的Crosrol梳棉機都將封閉式長片段及中片段自調勻整作為標準設備的一部分,適用于客戶特殊的質量標準中片段自調勻整擴充了長片段系統,有效地控制梳棉機CV值在1米左右,使封閉控制穩定可靠
Crosrol 無 紡 布 應 用
MK7梳棉機不僅可用于紡紗,也可用于無紡布生產,諸如棉塞,棉簽,利用漂白棉的醫藥或化妝品產品以及其他合成纖維材料。
在這些應用中,梳棉機不生產如紡紗中的生條,而是特別纖細的棉網,通過輸送帶或氣流等方式傳送到后續應用于特殊產品的設備
Crosrol MK7梳棉機可以低廉的投資成本為您提供任何無紡布應用
MK7是世界上提供最大梳理能的梳棉機
利用傳統的梳理排雜手段(即梳理能力),顯然已不能滿足日益高產優質的需要。MK7充分考慮了梳理面積、離心力以及錫林梳理能力的綜合影響,從而可以提供內外質量完美的棉條。
MK7實現了梳理面積、梳理速度、離心力的完美平衡
由Crosrol首創的、如今已被防止領域廣泛應用的大梳理弧,在MK7上進一步擴大到245°,更大的梳理面積意味著更多的梳理作用點,對于高產時大量纖維的透徹梳理至關重要。
MK7錫林最高轉速可達900轉/分鐘,實際運行速度可長期保持在800轉/分鐘,意味著單位時間里纖維被更多的分梳點進行透徹的梳理,并提供了更高的表面線速度和強大的離心力。
經過優選的40英寸直徑錫林,兼顧了離心力、梳理面積與表面線速度的平衡。
強大的離心力對于纖維尾端上揚以及排雜的作用顯而易見,離心力越大,對于透徹梳理和排雜越有利。根據離心力公式(質量×速度平方/半徑)可知,小直徑可帶來大的離心力,但同時梳理面積必然減小,錫林表面線速度(即分梳點)也同時減小。
梳理面積與離心力的綜合作用,決定了梳理能力的強弱。而更合理的離心力與梳理面積的平衡,使得MK7的梳理能
力在當今梳理領域獨占鰲頭。
MK7實現了在線的全面、靈活、簡單、快速調整設定
MK7全機大量周到細致、富有靈活性的模塊化和在線調節設計,大大方便了用戶對于不同品種的紡制要求和質量改進,同時簡便的結構和操作的方便性,即使是初級技工也能用比更換棉包更快的時間將整機設定和更改完成。
固定蓋板的模塊化設計可在線靈活調節;錫林/刺輥/道夫/圈條等速度,均可在線調節;蓋板單根與集體調節,針面平整一致;
獨一無二無應力穩定的A型組合式機架
梳理面積大,調節方便,維修空間寬敞。
MK7獨一無二的A型無應力組合式機架,真正滿足了高產高速下的各項嚴格要求,其獨特穩定的結構,輔以精密的零部件加工工藝,即使錫林轉速達到900轉/分鐘,仍能保證不超過跳動誤差,從而保證了更加緊密精確的隔距要求。
A型機架帶來了更大的梳理弧長,有效增加了MK7的梳理能力。
穩定度A型機架,使得刺輥-錫林、道夫-錫林隔距調節結構發生了根本改變,在極大地方便了操作的同時,調節更加細微精確,由于獨特的結構,隔距不會走移變化。
簡潔的A型機架,帶來了錫林下部更大的清潔空間,大大方便了維修和操作。
獨特的回轉蓋板系統
專利的蓋板,滾動軸承支撐,踵趾面永不磨損,輕快節能。
蓋板與錫林之間的相互作用是梳棉機的心臟部分。Croseol始終聚焦這一關鍵作用,歷經多年追求,在梳理技術領域形成了獨特的回轉蓋板系統。
每根蓋板均可單獨調節,保證了各蓋板的一致性,所以蓋板不需預磨,保護了針尖的堅硬部分,延長了針布試用壽命。
蓋板運行由滾動軸承承載,蓋板踵趾面與曲軌面不需潤滑,杜絕了踵趾面的磨損和反復修理,運行更經濟。
簡單實用的蓋板檢測工作,保證了曲軌精度和蓋板隔距的準確。
高強度的工程塑料蓋板鏈條和鋁合金蓋板骨,堅固可靠,不易變形,并大大減輕了系統重量,利用軌道、滑軌的托持,蓋板運行更加靈活輕便,在簡化了維修要求的同時,更大大降低能耗。
獨一無二的機架結構保證了蓋板的基準部件-墻板、曲軌與錫林的一致性和穩定性,獲得專利權的Crosrol軸承蓋板系統與上述特點的結合,使蓋板與錫林之間的這一至關重要的梳理有了根本變化。密封式錫林下圍板全部采用高強度鋁合金材料,光潔堅固,不易變形。
回轉蓋板單根精確調節,針尖不用預磨。
MK7蓋板由于不需預磨,充分利用了針尖的堅硬部分,而傳統的方法則在預磨中把它白白的磨掉了。
組合式在線可調固定蓋板
短絨雜志去除在線可調,及時改進質量;固定蓋板模塊化組合,適應更多品種。
事實證明,模塊化的前后固定蓋板系統,包括高校氣流除塵系統,以其優異的效果,改善了生條質量,同時對于
延長蓋板針布使用壽命等,有明顯幫助。
模塊化的前后固定蓋板,使用戶可以非常快捷的根據不同的纖維進行組合和更換(5根+2刀、7根+1刀、9根),大
大拓展了機器的適應性能。
前后固定蓋板高效氣流排雜系統,由控制板、除塵刀和鋁合金吸風管組成,通過調節控制板隔距和除塵刀排雜角
度,可在運行時對雜質、短絨、微塵的排放量精確控制,對紡制不同品種的工藝要求,實現真正的快速反應。
為保證固定蓋板橫向隔距更加精確,每根固定蓋板在橫向上均多點可調。
高效多點的集中排雜除塵系統
高效排雜,簡易裝拆、清潔;蓋板花和車肚花可分離。
高產梳棉機越來越重視利用系統內氣流氣壓的合理分布,以達到高效排雜、輔助分梳等目的,各點氣壓的大小,氣流的走向,甚至管徑的大小都可以影響到棉條的內在質量。
落棉排雜分兩路輸出,分別進入慮塵系統,以方便不同廢棉進行處理或回用,上、下吸風的型式均可根據需要選擇。
MK7全機封閉,多達15處吸排雜點,吸點布置合理,氣流氣壓精確控制,全部風管實現前后整體鑄塑模成型技術,光滑透明,外形美觀,整機處于負壓狀態,無塵屑逸出。
刺輥下部排雜除塵刀、前后固定蓋板排雜塵刀多點均可在線隨機調整,使控制排雜手段更加豐富有效。
固定蓋板高效氣流排雜裝置之控制板,可按刻度分段精確調整,以在線控制短絨及雜質排放量,滿足放置不同品種的工藝要求。
通過生條檢測可以明顯的看到,附帶了2處除雜吸管裝置的密封式錫林下圍板,更好的利用了錫林區域的附面層氣壓來有效地排除細塵雜等有害疵點。
無需工具,可輕松拆裝各個除塵排雜口及管道,進行清理。
喂入
MK7采用刺輥順向給棉結構,設計更加符合梳棉喂入原理,分梳阻力減小,有效減少纖維損傷,可以獲得更小的梳理隔距,做到梳理更加充分,除雜效能提升。
給棉板與羅拉握持點調節多樣化,滿足各種纖維的不同要求。
棉箱型梳棉機配有刺輥。羅拉等重物的專用吊裝軌道及吊裝工具,使后部拆裝維修。更改工藝等更加方便,安全快捷,省時省工。
給棉羅拉同步齒形帶傳動,比鏈條傳動更有效地減少短片段CV%不勻。
鋸齒型給棉羅拉能更好的控制喂入面層,以被刺輥更好的松開,而順向給棉板是刺輥對纖維的開松更加柔和。
刺輥落棉量實現在線可調
刺輥落棉控制系統可用于刺輥落棉的調節和控制,拆裝容易,不用重新設定。
兩把除塵刀的調節可使有用纖維損失最小,同時排塵除雜管道的設計使除塵風量最底,從而不影響纖維的有效的排列。
輸出
Crosrol專利自動生頭,高精度氣壓控制的兩半式喇叭口,使生頭實現自動化,省工省時。
抬高后的剝棉羅拉使剝棉更加順暢,封閉返花吸罩裝置,減少了棉網破洞、纏繞等,并可防止硬雜返入道夫區域扎傷針布。
道夫下方密封的鋁合金罩板,保持了內部氣流的穩定,隔絕了外部氣流的影響,使棉網能夠順利轉移,有利于高產。
棉網輸出裝置提高了高產下的梳棉機運轉效率,直立式皮圈導棉,有利于雜志在棉網進行過程中掉落。
獨具效能的交叉碎雜羅拉,能有效清除棉網中的雜志。
控制系統及自調勻整
控制系統由西門子高性能可編程控制器(PLC)模塊組成,具有穩定可靠,抗干擾性能強等諸多優點。
全機采用速度在線監控、報警與自診斷系統,刺輥防軋、防厚卷、錫林掉速、蓋板防噎、道夫返花、斷條、超重等多處安全和工藝的緊急自停裝置,保證了MK7在任何時候都能對安全、質量等意外情況作出及時反應,把各類損失風險降到最低。
對錫林、道夫、刺輥、給棉羅拉、圈條、棉箱實行變頻調節。
800x480高分辨率真彩觸摸屏,提供了設備在線檢測,各種技術和工藝參數簡便設定、運行狀況監控等功能,并可現實以下各種技術參數和曲線。
生條定量 換筒信息
生條CV%值瞬時及歷史曲線 各種電機轉速
瞬時與歷史故障信息 設備實際運行時間顯示
班產信息 出條速度等
自調勻整
MK采用閉環式中長片段自調勻整系統,中片段自調可對一米長生條的重量實現控制調整。
自調勻整生條質量傳感器采用了Crosrol專利的階梯羅拉,不受纖維特性變化的影響,且反應直觀直接。
清崗喂棉箱
Crosrol全新設計的大容量喂棉箱(CFP)為MK7梳棉機提供了最佳的筵棉。原料通過大容量的上棉箱由喂棉羅拉和打手被均勻連續地喂入到下棉箱。
喂棉箱與梳棉機一體化的設計和控制,有效地保證了喂棉均勻,改善了生條重不均勻。
通過高精度的壓力傳感器將原料喂入到上棉箱,Crosrol連續喂棉控制系統(CMF-C)將單獨的棉箱連接到中央控制系統,自動調節喂入原料量,確保上棉箱儲棉量的連續性和穩定性。
結合T型喂入方式大大增加了上棉箱的容量,從而保證了原料連續喂入的密度。
喂棉羅拉連接梳棉機內部的壓力控制系統,通過變頻控制提供了從上棉箱連續不斷喂棉,新型的喂棉板和梳針式開清羅拉結構,將原料精確且連續不斷地送至下棉箱。確保延棉的穩定性。
循環送風系統作用于下棉箱,通過恒定的風壓使原料得到更好的壓縮,不僅可以改善筵棉均勻度,而且可以降低對濾塵的需求。
在高精度壓力傳感器控制下,下棉箱中的原料可以保證持續喂棉密度,大大減少了生條的變量,5米生條的CV%值,減少定期維修的次數。
不同的原料從輸棉管的二端均可喂入,并可以調整梳棉機臺數以適應總共產量需求。每條線正常可達到12臺,最多達到16臺。棉箱之間帶有喂棉吸風管道,這樣大大節約了安裝成本。
克羅斯羅爾行星圈條器及自動換筒
單獨變頻調速控制,棉條張力在線可調。
智能型獨立變頻傳動的圈條機構,可無級調速以獲得不同的牽伸速比,大圈條行星式圈條器使條筒容量增加,成形良好。
往復式的自動換筒,占地面積小。
無地下條桶傳動機構,簡化了地面處理,安裝十分方便。
同步齒形帶傳動,簡單可靠,運行平衡,提高了生條條干均勻度。
出條速度在換筒時,可自動變換,以適應換筒過程需要,避免了高速棉條的意外牽伸和摩擦。
圈條器與梳棉機的分離,可根據廠房情況合理布局。
圈條器的大小與高低可根據用戶的要求選擇。






